考试通知
xingainian
各教学点、各毕业生:
根据四川省学位办、校学位办及学院相关文件精神,西南交通大学2022年下半年成人学士学位申请工作将于2022年9月21日开始。现将相关工作通知如下。
一、申请对象
本次成人学士学位申请工作原则上只受理我校于2020年9月以后毕业的网络教育、成人教育及自学考试本科毕业生。毕业时间在2019年9月至2020年9月期间,确因疫情原因未能参加近年组织的各类学位英语相关考试的毕业生,可在本次申请补报。
二、申请条件
申请授予成人学士学位的毕业生须符合西南交通大学关于印发新修订的《成人高等教育本科毕业生学士学位授予工作细则》的通知(西交校〔2021〕36号)中的各项条件,并在规定的时间内,按要求提交申请和相关材料。
三、申请时间及流程
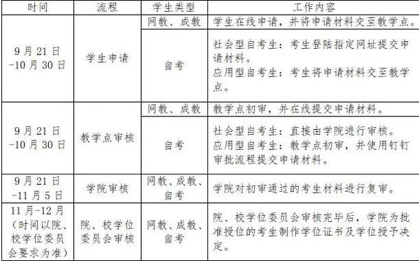
本次成人学士学位申请工作的时间安排及工作内容如下表。

四、申请方式
(一)网络教育、成人教育学生
1.学生登录“学习平台”(毕业相关-学位申请)在线提交申请,并将申请材料(学位外语证书原件、毕业论文)交至教学点。
2.教学点审核学生毕业证书和学位外语证书原件,并登陆学院“综合管理系统”(教务管理-学位申请-学习中心初审)上传学位外语证明,点击“初审通过”或“退回申请”。
3.毕业时间在2019年9月至2020年9月期间,确因疫情原因未能参加近年组织的各类学位英语相关考试的学生,可在本次补报申请。申请方式如下:
(1)学生持申请材料原件向教学点提出申请。
(2)教学点审核学生材料,并通过钉钉提交申请(钉钉-工作台-OA审批-教务-因疫情错过学位申请的补报通道)。
(3)学生登陆平台提交申请。学院将于11月2日9:00-17:00开放学生补报平台,审核通过的学生可以登录学习平台提交学位补报申请。
(二)自考生
1.社会型自考生
社会型自考生须登录https://www.aliwork.com/o/degree_xnjd,填写申请材料。
2.应用型自考生
(1)应用型自考生须持申请材料至所在教学点申请。教学点通过钉钉审批流程提交申请及相关材料。
(2)2020年以前入学的原校内自考办学考生申请方式同社会型自考生。
3.毕业时间在2019年9月至2020年9月期间,确因疫情原因未能参加近年组织的各类学位英语相关考试的自考生,可在本次补报申请,申请方式同各类型自考生。
五、申请材料及要求
学位申请材料须真实、有效,并严格按照以下标准提交:
(一)网络教育、成人教育学生
1.本科毕业证书原件。
2.学位外语证明原件及扫描件。
3.毕业设计(论文)。论文须严格按照论文撰写规范进行排版。
4.毕业设计(论文)维普查重报告(重复率不高于30%)。
(二)自考生
1.本科毕业证书原件及扫描件。扫描件必须为jpg格式,用“身份证号_2”命名。
2.学位外语证明原件及扫描件。扫描件必须为jpg格式,用“身份证号_3”命名。无统考《英语(二)》合格证的考生可用学籍档案中学籍表替代。
3.蓝底电子照片。照片必须为jpg格式,用身份证号命名,文件大小不超过40K。
4.档案袋中学籍表扫描件(jpg格式)。
5.毕业设计(论文)。论文须严格按照论文撰写规范进行排版。
6.毕业设计(论文)维普查重报告(重复率不高于30%)。
六、其它事项
成人学士学位申请是一项非常重要及严肃的工作,涉及广大毕业生切身利益,请各教学点和学生务必高度重视、严格执行,确保本次工作顺利完成。
西南交通大学网络教育学院
2022年9月19日