政策通知
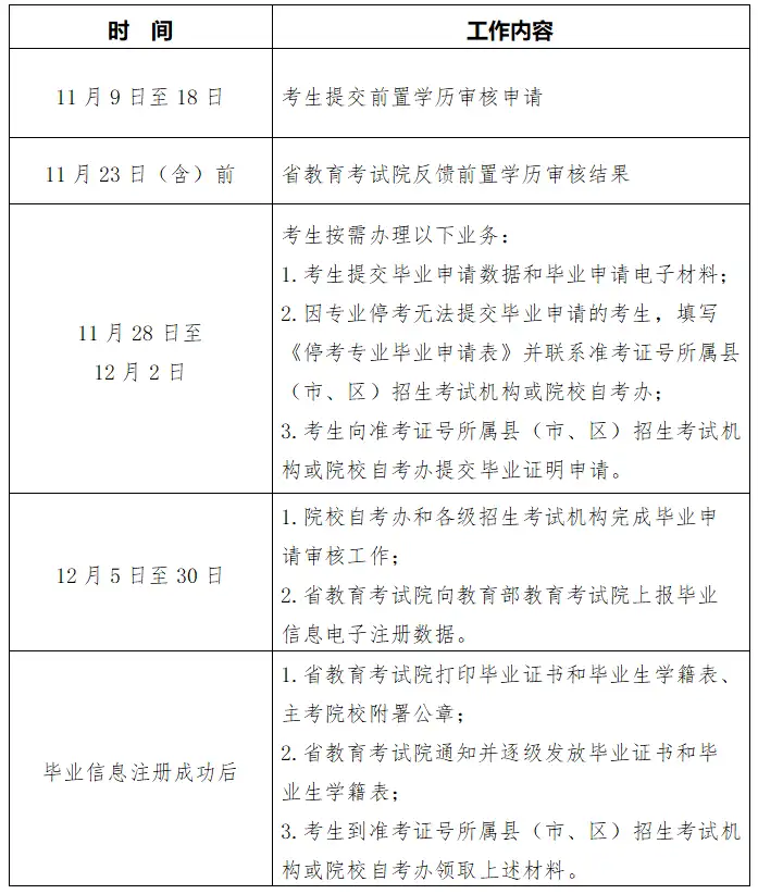
根据四川省2022年下半年高等教育自学考试毕业审核和毕业证书办理工作日程安排表,毕业(线上)申请时间:2022年11月28日至12月2日,请同学们在规定时间内根据要求进行毕业申请的相关事宜。
上一篇:西南交通大学关于做好2023年上半年社会型自考考生实践性环节考核和毕业论文答辩报考工作的通知
下一篇:四川小自考考试延期公告——西南财经大学23.3次校考延期到23年3月初左右
首页
电话
客服
关于我们